Universal Team Building

Payment policy

Home – Payment Policy

SERVICE GUARANTEE

The Universal Team Builders undertake to ensure that the team building programme will be regulations and requirements. The Universal Team Builders reserve the right to amend the activity sequence or content depending on weather situation and the training objectives / requirements upon consultation with the Client’s team building committee members or the person in charge. If the assigned trainer is unable to perform his/her duty due to health reasons, the Universal Team Builders undertake to replace him/her with another trainer of equal standing and capabilities.

CANCELLATION / POSTPONEMENT / VARIATIONS POLICIES

Once the Service Agreement is signed, there shall be no changes to the Agreement Details with the exception of request for postponement arising to declaration or restriction by the local authority or government that renders the above Team Building programme not possible to be held such as cases of natural disaster, threat to public safety or pandemics such as Covid 19 Movement Control Order. If there is any postponement or cancellation, the Universal Team Builders reserve the right to recover the full payment of the Professional Fee agreed in this Agreement and all expenses made towards the scheduled service inclusive of, but not limited to, booking payments to hotels, airline tickets and insurances.

Notwithstanding the above in situation other than postponement arising to local authority and/or government declaration or restriction as mentioned earlier, the Universal Team Builders may, in its discretion, accepts a new proposed date, timeline or variation to the scopes of work provided that such request is made not less than thirty days (30 days) of commencement of the scheduled programme. Such changes will incur a postponement fees (minimum 50% of Professional training fees, costs of seminar packages and/or any other arising cost from the venue provider and/or other vendor applicable costs). Fees for fundamental variations to the original scope of work will have to be agreed separately and documented accordingly.

TRAINING FEE

 

TERMS OF PAYMENT

Full payment shall be made upon execution of the Service Agreement. The Professional Fee is subject to eight percent (8%)  government sales and service tax (SST) and/or any applicable tax imposed by the government..

The Client has to manage and provide suitable accommodation, travel arrangements, meals and other incidentals required to execute the work if the work is based outside of Klang Valley or warrants outstation travelling. Alternatively, the Client must reimburse all travel, accommodations, meals and incidentals incurred by the Universal Team Builders and their team that are relevant and necessary in the execution of the work.

DISCLAIMER

It is hereby understood that the Universal Team Builders are to act on behalf of the Client as an agent in the booking of hotels, transportation, meal or catering services, outsourced outdoor activities, and in dealing with any other third parties required for the success of the event and shall not be held liable for any sub-standard delivery of service and/or negligence from the above-mentioned parties.

DISCLAIMER

It is hereby understood that the Universal Team Builders are to act on behalf of the Client as an agent in the booking of hotels, transportation, meal or catering services, outsourced outdoor activities, and in dealing with any other third parties required for the success of the event and shall not be held liable for any sub-standard delivery of service and/or negligence from the above-mentioned parties.

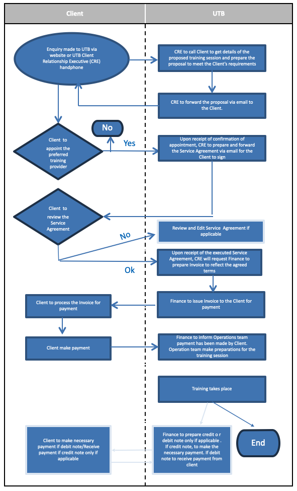
FULFILLMENT PROCESS

DISCLAIMER

It is hereby understood that the Universal Team Builders are to act on behalf of the Client as an agent in the booking of hotels, transportation, meal or catering services, outsourced outdoor activities, and in dealing with any other third parties required for the success of the event and shall not be held liable for any sub-standard delivery of service and/or negligence from the above-mentioned parties.

Scroll to Top